金市日记:4.13日 金市上周汇总及今日做单思路 【上周黄金复盘】 上周金价开盘4647.48美元,最高4857.55美元,最低4600.05美元 ...

| 发表于 1 小时前 | 显示全部楼层 |复制链接
金市日记:4.13日 金市上周汇总及今日做单思路
【上周黄金复盘】

上周金价开盘4647.48美元,最高4857.55美元,最低4600.05美元,收盘4746.89美元,周K线收了一跟上影线较长的小阳线。呈现冲高回落的震荡格局,周一(4月6日)金价下探周内低点4600.05美元后获得支撑,随后在地缘消息驱动下连续反弹,周二(4.7日)延续反弹,周三(4.8日)最高触及4857.55美元,周四(4.9日)震荡走高,然而周五(4.10日)受美伊谈判预期及CPI数据影响,最终收于4746.89美元,全周累计上涨1.49%。

上周的核心驱动还是地缘局势反复:美伊谈判消息频繁切换,避险情绪持续为金价提供底部支撑,以及美元疲软与通胀预期双重因素支撑着黄金的韧性。

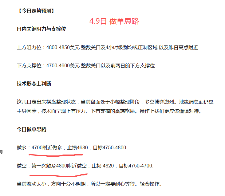
从操作思路上来看,上周行情也完美的符合我们的操作思路。如下图


还是那句话,交易不是一朝一夕就能完成的,需要多沉淀,然后就是慢慢等,你给它时间,它给你收益,也给你机会。


【今日走势预测】

日内关键阻力与支撑位

上方阻力位:4750-4800美元 跳空低开缺口附近以及 周五高点附近 (整数关口)

下方支撑位:4630-4600美元 早盘低点附近 以及 整数关口

技术形态上判断

从周K线判断  上方10日均线压制,下方5日均线支撑,走势相对比较诡异,而这几周的行情运行并没有收复前面的大阴线,并且本周收了一跟上影线偏长的小阳线,那证明上方的阻力十分强劲,空头依然占据主导力量。而且早盘又是一个跳空低开,本就弱势的情况下,还在继续弱,那么接下来肯定还会有低点,今天思路就很简单围绕4750(跳空低开的缺口)做文章。

今日做单思路: (今日以高空为主)

做空:4750附近做空, 止损4770,目标4700-4600;


发布具有滞后性,欢迎实时交流

个人观点,仅供参考,风险自负。

风险第一,安全第二,行情是等出来的,交易也是一笔一笔来的,认真做好每一笔交易,才是对自己最大的尊重。
1.png
2.png
3.png
4.png
最近访问 头像模式
举报

评论 使用道具

发新帖
EA交易
您需要登录后才可以评论 登录 | 立即注册