设为首页 收藏本站 切换语言 切换语言

外汇是一个金融产品 而不是赌博 暴力永远不长久 不要想着一夜暴富 持久稳定才是

| 发表于 2025-11-24 02:13:46 | 显示全部楼层 |复制链接
外汇是一个金融产品 而不是赌博 暴力永远不长久 不要想着一夜暴富 持久稳定才是王道
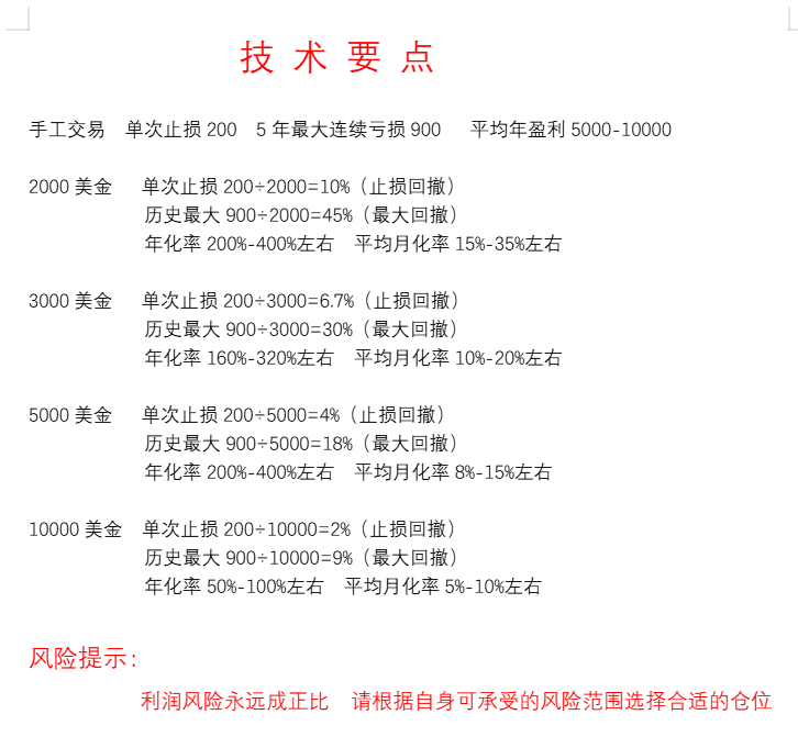
外汇首要是风控 其次是仓位管理 然后才是技术
我们技术5年未亏损的核心就是风控第一位
纯手工单 2%的止损 5年最大回撤9%以内 年化率100%左右
如果客户愿意承担20%以内的回撤 年化率就是200%左右
交易行业 只讲利润 不讲风险的 都是耍流氓
image.png
1111.png
统计报表.png
举报

评论 使用道具

精彩评论1

ea42412
DDD
| 发表于 2025-11-24 08:58:09 | 显示全部楼层
感谢分享了!
举报

点赞 评论 使用道具

发新帖
EA交易
您需要登录后才可以评论 登录 | 立即注册

 简体中文国旗 简体中文
 繁體中文国旗 繁體中文
 English国旗 English(英语)
 日本語国旗 日本語(日语)
 Deutsch国旗 Deutsch(德语)
 Русский язык国旗 Русский язык(俄语)
 بالعربية国旗 بالعربية(阿拉伯语)
 Türkçe国旗 Türkçe(土耳其语)
 Português国旗 Português(葡萄牙语)
 ภาษาไทย国旗 ภาษาไทย(泰国语)
 한어国旗 한어(朝鲜语/韩语)
 Français国旗 Français(法语)
翻译