设为首页 收藏本站 切换语言 切换语言

【小资金EA,以小可以博大,无限制】免费下载,趋势马丁

| 发表于 2024-11-11 00:14:25 | 显示全部楼层 |复制链接
非常牛逼的EA ,500美金就可以跑的EA,适合小资金用户,orange ,趋势马丁,有止损,不容易爆仓




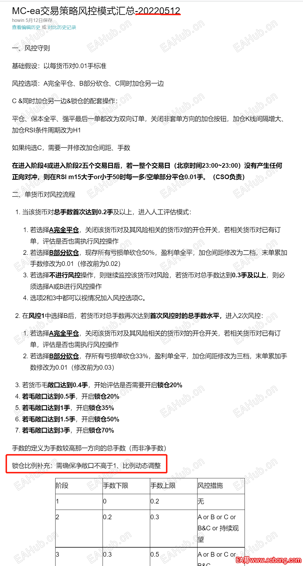
风控策略.png
filetype

Signalspro007_V6.ex4

18.86 KB, 下载次数: 0, 下载积分: 活跃度 -5 售价: 5 H币  [记录]  [购买]

程序,mq4

filetype

CTimer.ex4

18.35 KB, 下载次数: 7, 下载积分: 活跃度 -5  [下载]

指标,Indicator

评分
  • 1
  • 2
  • 3
  • 4
  • 5
平均分:NAN    参与人数:0    我的评分:未评 下载时遇到问题?
举报

评论 使用道具

精彩评论9

bg4abm
CC
| 发表于 2024-11-11 10:25:15 | 显示全部楼层
2个都是独立的趋势马丁吗?
举报

点赞 评论 使用道具

xiaohuihui
D
 楼主 | 发表于 2024-11-11 12:27:32 | 显示全部楼层
一个是指标
举报

点赞 评论 使用道具

xiaohuihui
D
 楼主 | 发表于 2024-11-11 12:29:06 | 显示全部楼层
bg4abm 发表于 2024-11-11 10:25
2个都是独立的趋势马丁吗?

第一个是mt4文件,第二个是指标,指标也需要参考的
举报

点赞 评论 使用道具

david6843
DDD
| 发表于 2024-11-20 00:00:07 | 显示全部楼层
good谢谢分享
举报

点赞 评论 使用道具

wpy
D
| 发表于 2024-11-22 00:44:02 来自手机 | 显示全部楼层
马丁风险很大,但利润也非常大
举报

点赞 评论 使用道具

xueshuang
D
| 发表于 2024-11-26 09:56:27 | 显示全部楼层
有马丁 容易爆仓吗
举报

点赞 评论 使用道具

david6843
DDD
| 发表于 2024-11-26 11:50:33 | 显示全部楼层
很豐富實用,感謝無私分享
举报

点赞 评论 使用道具

91894195a
DD
| 发表于 2024-11-26 17:16:02 | 显示全部楼层
good谢谢分享~~
举报

点赞 评论 使用道具

galfond
D
| 发表于 2024-11-27 23:28:16 | 显示全部楼层
马丁风险很大!
举报

点赞 评论 使用道具

发新帖
EA交易
您需要登录后才可以评论 登录 | 立即注册

 简体中文国旗 简体中文
 繁體中文国旗 繁體中文
 English国旗 English(英语)
 日本語国旗 日本語(日语)
 Deutsch国旗 Deutsch(德语)
 Русский язык国旗 Русский язык(俄语)
 بالعربية国旗 بالعربية(阿拉伯语)
 Türkçe国旗 Türkçe(土耳其语)
 Português国旗 Português(葡萄牙语)
 ภาษาไทย国旗 ภาษาไทย(泰国语)
 한어国旗 한어(朝鲜语/韩语)
 Français国旗 Français(法语)
翻译